1 - par sécurité relier le châssis de l'ampli à la terre (changement du câble et de la prise d'alimentation) ;
2 - toujours par sécurité supprimer le condensateur de 0,022 micro Farad situé avant le transfo d'alim ;
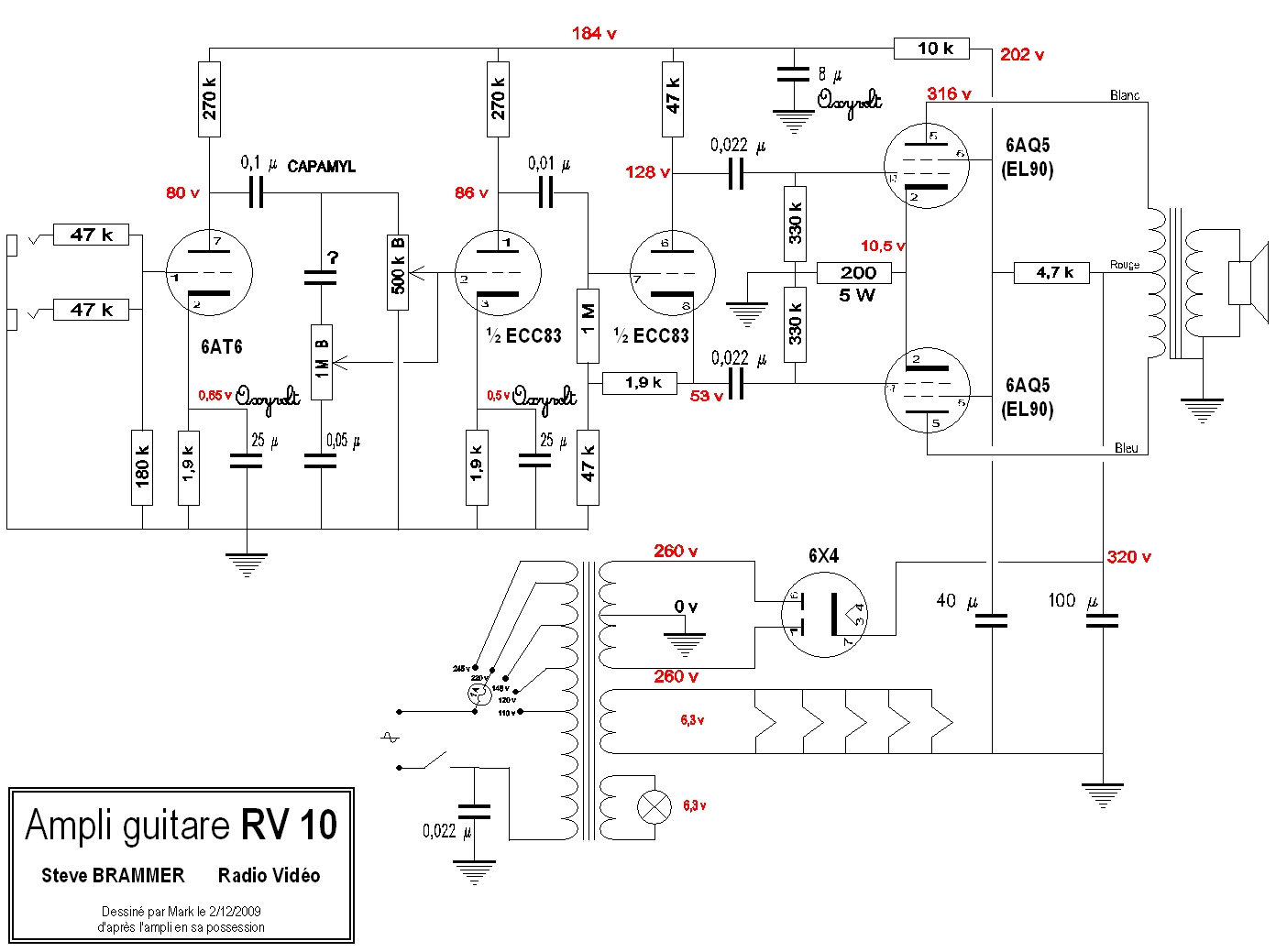
3 - le transfo de sortie ayant été rebobiné je ne suis pas certain de l'exactitude de ses caractéristiques ; la tension ainsi mesurée aux anodes des EL90 (316 v) est très supérieure aux valeurs maximales indiquées par les constructeurs (de 250 v à 275 v suivant les marques).
 
  Marc Charnet  
 
  Page d'accueil  
  Home Page